顾佩华,天津大学新工科教育中心主任、天津大学浙江国际创新设计与智造研究院院长、机械工程学院教授、加拿大工程院院士。
自教育部于2017年正式启动“新工科”建设后,先后形成了“复旦共识”“天大行动”“北京指南”等指导性文件,推动了工科优势高校和大批普通高校参与践行“新工科”建设。在一系列的新工科改革行动中,许多高校都涌现了面向新业态的工科专业设置、工科人才培养方案和产教融合模式,为我国工程教育转型发展提供了新模版。“新工科”建设迄今已实施7年,顾佩华教授全程参与了新工科建设工作,负责了“新工科天大方案”设计和多学院、多学科培养平台的试点实施工作,并多次在研讨会上对新工科建设提出独到见解,所著《新工科与新范式:概念、框架和实施路径》《新工科建设发展与深化的思考》《新工科与新范式:实践探索和思考》等文成为工程教育领域关于新工科主题研讨的重要文献。本刊围绕当前世界范围内工程教育转型发展与我国工程教育近年来的探索实践及路径,结合对新工科建设的思考与未来发展等问题,专题访谈了顾佩华教授。
问:请从国际范围内工程教育的转型发展、工程师的全链条培养等方面谈一谈工程教育面临的挑战,以及我国的工程教育转型(以新工科为例)中需要关注的问题?
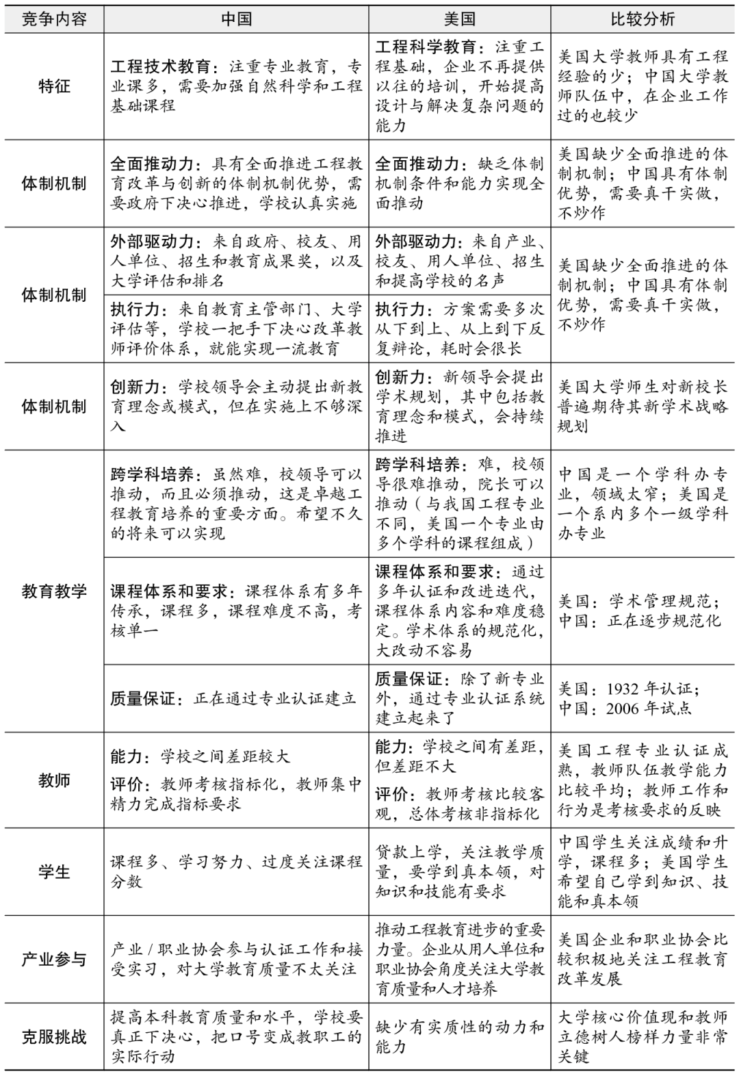
我从1985年开始到加拿大麦克马斯特大学(McMaster University)攻读博士学位,当时我们国家与北美的工程教育在硬件条件和培养体系方面有较明显差距。1999年我担任加拿大卡尔加里大学(University of Calgary)机械与制造工程系主任,面对企业很难找到满足需要的工程师和工科毕业生就业难的问题,参与发起成立CDEN(Canadian Design Engineering Network),推动加拿大工程教育改革,改革旨在提高工科毕业生的设计与工程创新能力。2005年我回国在汕头大学推动CDIO工程教育改革,与2004年麻省理工学院(MIT)领导的国际CDIO工程教育改革几乎同步。从近十多年全球高等教育的新发展来看,2010年教育部启动卓越工程师计划,改革人才培养体制机制,推动校企合作,显示了与世界赛跑的决心。2013年美国“斯坦福大学2025计划”启动,全面改变大学的办学模式,是一个具有颠覆性的创新尝试。美国2017年开始的MIT新工科教育转型计划(New Engineering Education Transformation, NEET)的目的是重构本科教育。同一时期,2016年我国大陆成为《华盛顿协议》正式成员,在2016—2017年之间提出开展新工科建设,开启了我国高校面向未来、面向产业的工程教育变革与创新。与国际上多所大学创新工程教育计划比较分析后可以发现,与我们的卓越工程师教育培养计划目的相似,近年来全球范围内的工程教育变革方案都是要培养新工业革命时代产业需要的工程技术人才。从工程教育的挑战来看,2018年3月MIT委托的《全球一流工程教育发展现状》(The Global State of the Art in Engineering Education)报告指出,美国工程教育存在以下几方面问题:基于学科、院系的工程教育是妨碍教学创新和实现卓越工程教育的障碍;教师评价和考核系统对教学贡献激励不够,导致教师对学生工程能力培养投入不足,对本科教育改革参与和投入精力有限;公立大学经费有限,政府对大学教育质量和招生数量的期待却越来越高;专业认证特别是EC2000产出导向的认证标准实施以来,对提高美国工程教育质量起到了重要作用。就我个人观察,国内的问题可能包括以下几个方面:现行大学管理体制很难实现跨学科培养,跨学院自由选课也很难实现;现在的培养体系导致学生知识面窄,很多学校给学生提供工程动手实践的机会还偏少,学生过度关注分数和保研等;指标导向的教师考核使得教师缺乏参与教育改革的动力,影响了教师育人的积极性;产学合作缺少制度保障;如何将国家和学校关注的先进理念转化为教师的日常教学活动的机制值得进一步探索。由此可知中国和国际工程教育发展面临相似的挑战:全球科技和产业快速发展,在很多技术领域,企业走在了大学前面,教师知识的更新和工程创新能力提高需要体制机制的保障,产业需要掌握新技术和新知识的工程创新人才,以适应未来科技产业发展;世界各国大学传统培养模式、课程体系、课程内容、教学方法等更新和修订周期,与快速发展的科学技术和新知识产生不适应、不协调,高等工程教育需要进行深刻变革和全面创新,培养产业发展需要的工程创新人才。从世界工程教育新发展和面临挑战这两个维度进行分析,可以大体上判断出:我国与世界先进工程教育基本处在同一新发展起点上,当前是我国建设工程教育强国的历史契机。欧洲在工程创新方面的成绩突出,工程教育起源于欧洲,最早是在法国、德国、英国,后来才是美国,但美国工程教育无论从体量还是水平上来看都值得我们重视,美国的工程教育是我们国家建设工程教育强国的重要参考。比较中美两国,很多方面我们都有比较优势,但仍有一些方面需要努力。20世纪60年代美国工程教育的工程实践与工程科学达到较好的平衡,随着工程实践教师的退休,原先的教师逐渐被工程科学的教师所代替,美国工程教育形成了工程科学导向的课程体系和教师队伍,也出现了工科不“工”现象。从20世纪80年代到90年代,工业界对美国大学缺乏工程师能力培养表现了极大的关切和担心,开始积极推动员工教育,对工程师的培养进行改革和创新。波音公司提出了10条理想工程师的特征,到今天仍然是衡量工程师质量的重要指标。美国政府通过行政任命和政府部门的工作,设立国家自然科学基金专项项目,推动工程教育专业认证,美国工程院、具有引领意识的大学或院领导都积极推动工程教育改革与创新。1984年里根任命MIT机械系Nam P. Suh教授负责建设美国科学基金委员会(National Science Foundation, NSF)的工程部,要求NSF工程部保障美国进入21世纪后仍能长期占据全球工程领导地位。美国工程研究中心(Engineering Research Center, ERC)设有本科教育计划,职业生涯奖(CAREER award)的申请要求有研究计划和教学计划,这些措施保证优秀工科教师培养更多优秀的工科毕业生。与美国相比,中国具有明显体制机制优势,可以大范围推动工程教育深刻改革和全面创新,中美工程教育竞争内容与特点比较如表1所示。问:关于工程教育模式创新方面有哪些值得推荐的先进案例,请您具体谈一谈。欧林工学院(Olin College of Engineering)的建设背景是20世纪80、90年代,由于受到日本与德国先进制造业水平的影响,当时美国社会有悲观情绪,认为先进和高质量产品和技术被日本和德国主导,而中低端产品市场由中国产品所占领,美国的制造业没有国际竞争力,工程教育人才培养不能满足企业的需求。工程科学主导的工程教育需要回归工程,呼吁工程教育进行深刻变革,欧林基金会希望将仅有的5亿美元,捐给一所美国高校,推动工程教育改革。由于已有的美国大学学术和教育体系很难做出重大改变,最后欧林基金会决定建立欧林工学院,使之成为探索工程教育改革的实验田。就是这样一所只有40名左右教师、350多名本科生的学院,全面改革和创新了工程教育,建校20多年,先后接待了三千多名到访者,对推动美国和世界工程教育进步作出了重要贡献。除了欧林工学院外,我国和很多国家都有好的案例值得我们学习,如美国著名的MIT、斯坦福大学等的工程教育水平和质量一直很高,我国多所高水平大学的人才培养能力也很强,值得广泛交流和互相借鉴,切实提高人才培养水平和质量,支持产业的创新发展。
问:工程教育转型涉及到大学管理和人才培养理念等很多问题,这与高等教育内涵式发展有着密切关系,请您谈一谈这其中面临的问题与挑战。
通过新办大学、扩招、大学合并等举措,中国成为世界高等教育规模最大的国家,高等教育从大众化向普及化发展;“985”“211”“双一流”建设的持续投入,科研经费大幅度增长,中国研究型大学特别是“985”大学的科研能力和水平、SCI论文数量、ESI排名、大学排名等快速进步;对照办学规模的快速发展,教育质量也取得了长足进步。但是企业特别是高科技企业存在用工荒,同时有些领域的毕业生就业质量仍然有待提升;SCI/ESI论文数量和质量、高校的科研能力迅速提高,但是科技创新驱动的工业创新发展仍需更多努力;发挥体制优势,高等教育发展取得了有目共睹的成就,如何继续发挥体制优势,提高教育质量和人才培养水平,实现内涵式发展,是新时代重要的命题;党的十八大提出了推动高等教育的内涵式发展,党的十九大提出了实现高等教育的内涵式发展,当前的“双一流”建设和地方政府提出的高水平大学建设计划,应该理解为大力推进和实施高等教育的内涵式发展;高等教育内涵式发展是相对于外延式发展提出的,是以“质量提升、结构优化、效益提高”等为主要特征的发展方式;对一所大学而言,内涵式发展可以理解为,在发展过程中注重优秀大学文化建设,通过塑造核心价值观、建立先进办学理念、凝练办学特色、优化内部结构、建立制度体系、持续提高办学质量、培育优秀文化等,激活学校内在动力,实现提高教育质量、科技创新水平、办学效益等办学目标。在高等教育内涵式发展的过程中,我们也要思考关于新工科教育的内涵,自教育部提出“新工科”建设以来,讨论不断深化,新工科教育的内涵是面向未来科技和产业变革的新工程教育变革与创新;探索建立新时代工程教育的新模式和新范式;以新理念、新模式、新课程体系、新的教与学方法、课程内容、质量标准和新要求等建设新工科专业和创新现有工科专业,持续改进和持续创新工程教育;深化改革学校工程教育学术体制机制,保障人才培养持续支持企业发展需要;面向未来、面向产业、面向人类可持续发展,培养社会和产业需要的未来创新型卓越工程师、项目和产业产品经理人、工程管理专家、企业家、工程科学家和领军者,等等。新工科要有变革和创新,就是要用新的模式、新的要求来培养新时代需要的人才。面向人工智能特别是生成式人工智能技术(generative artificial intelligence, GAI)、大语言模型(large language model, LLM)和未来人工通用智能(artificial general intelligence, AGI)以及其他科技发展与应用,企业发展模式与工科人才需求都会持续产生变化,面对这样的不确定性,未来卓越工程创新人才培养目标,除满足工程教育认证毕业要求的知识、能力、素质外,还应具备更多元的素养和卓越工程能力,毕业生要具有主动适应未来科技发展和个人职业生涯变化的能力和自觉性(如图1所示)。
问:新工科概念发轫至今,在工程教育转型的理念、改革举措等方面有哪些值得借鉴的经验和实践启示?新工科的建设,要走高校内涵建设的路径,至少涉及以下几个方面:一是服务国家发展、以人为本、追求卓越、面向未来、面向世界的办学理念。坚持服务国家和地方的发展,面向世界、面向未来、集全校和各方智慧,确定学校的使命、愿景、办学目标、阶段性战略发展规划等;坚持以学生为中心,以教师为本,追求卓越,凝聚全校的共识,形成合力,实现办学目标;二是建设高水平教师队伍,建立人才培养体系,持续提高科研和学术水平。建设高水平教师队伍,提高教师的工程能力和教学能力,建立先进人才培养体系,创新教育理念,持续提高教育教学质量;提高教师科研和创新能力,提高办学水平和效益;三是注重学校文化建设。大学精神文化建设是学校内涵建设的核心内容之一;优秀大学文化体现在师生的理想和追求、道德规范、校园氛围、校风、教风、学风等方面;只有大学坚持和追求真理,才能使社会相信真理;四是提高大学管理水平,激发内部原动力。学校发展要依靠内生动力、内部潜力、内部创造力等的组织和优化;提高教育资源整合力、组织执行力、教学能力、科研能力,提高办学质量和效益。
然而,学生如何发现内涵建设的好学校?通过各种大学排名?我们通过对比分析U.S. News世界大学排名与美国国内大学排名,发现以下区别(如表2所示),这些大学都是私立大学,事实上还有很多优秀的、有特色的大学在这两项排名上没能得到一致的结果。这些优秀大学都经过较长时间内涵建设而成,学校的核心价值观、大学文化、办学水平,都是经历了相当长的历史积淀而形成的,而不是刻意按照排名指标打造而成的。
因此,指标导向的管理与着眼于高等教育内涵建设的精神不相符(如表3所示),尤其在科研学术方面,指标化的评价很难体现学科之间的差别,一定要尊重研究领域的特点,主要评价科研成果的影响和贡献;重要的技术发明和创新也不一定要有英文文章的发表,如德国和日本是制造强国,虽然他们的教授发表SCI/ESI的文章数量有限,但是工程实践和科技创新水平高。尽管实践表明行政主导的指标导向的管理效率高、发展快、见效快,但指标导向管理的短期效益是否与大学以人为本的公平、公正和追求真理等价值观相符合?是否与教育和科研的质量、发展规律以及追求卓越的学术精神相一致?是否与优秀大学文化建设和耐心沉淀相协调?是否与建设真正意义上的一流大学相符合?这些问题仍值得进一步思考。
一流大学建设要以实际行动推进工程教育人才培养质量与水平,真正实现以学生发展和培养为中心工作,需要从体制机制上鼓励校内学院、学科、专业通力合作,互相支持。在工程教育转型的过程中,改革教师评价标准的目的是要求教师群体肩负起育人的责任,而完成这些任务则需要学校和学院的主要管理者来改变大学指标导向的管理方式。指标导向的管理对大学和学科排名起到了促进作用,学校将指标分到学院,学院再分给系/学科,学科再分到研究所或教师个人。教师关注各自指标的完成,对大学优秀文化建设、核心价值观塑造、院系发展、人才发展,特别是学生工程能力培养等关心不够。完成了指标,学校可能也达不到一流大学建设目标。真正的一流大学不是按照指标建设的,但是一流大学的各类指标水平都很好,这是真正的一流大学应有的特质。建立工程教育新体制机制,特别需要改革教师聘任、考核、晋升的评价体系,弱化评价指标,实施教学、科研、服务综合贡献评价。鼓励教师参加国家和地方工程科技攻关,积极参与校企合作,培养学生解决高难度复杂工程问题能力的同时,提高教师自身的工程能力。新工科教育不是指要办新专业。从工程教育发展的历史看,最早只有工程专业(Engineering),后来出现土木工程、机械工程,到现在光电子工程、生物医学工程等,我们一直在根据产业发展需求办新专业。一百年前的机械工程,现在仍叫机械工程,内容却已改变,因为我们的企业、产业的基础变了,今天数字化技术对人类的影响要超过100多年前的电气化。新工科应对新的变革,要培养学生面向世界,面向产业,面向未来。学生要有专业能力,人品也很重要,因为在技术可以做很多事的时候,更体现出伦理标准的重要性。学生的适应能力也很重要,在智能时代,随着产业快速发展与变革,企业对人才需求也会持续变化,未来工程技术人员的工作环境也要变化,需要更强的适应能力。此外终身学习的能力、毅力和主动性也很重要,学生一定要自觉学习,要有自主学习的能力、动力和毅力。新工科的改革从课程改革开始,要求学生有很好的知识基础,要用新的理念,创造新的模式,新的培养体系,新的教学内容,新的学习和教育方法,要有新的标准,新的质量要求。简而言之,我们要持续创新人才培养体系来应对产业、企业将来的变化。科技发展会催生新产业和新企业,也会颠覆没有与时俱进的传统企业,如华为、比亚迪、腾讯、百度等企业就是科技推动快速发展起来的。传统产业也采用新技术,沃尔玛在准备进入自己的元宇宙时代。1997年,在韩国的一次学术会议上,时任韩国国务院副总理兼教育部部长提出科技发展越来越快,颠覆了很多传统的产业、企业,也催生了很多新的企业,这迫使大学要贴近企业,培养企业需要的人,要进行教育范式转变,这也离不开高校内涵建设的支撑与助力。韩国是世界上最具有创新力的国家之一,这与他们重视人才培养有关。
问:您亲自参与了新工科“天大方案”的设计和实施,有哪些经验可以分享给其他院校的同行?
2010年6月23日,教育部在天津大学召开“卓越工程师教育培养计划”启动会,我们认为这是“天大方案”1.0;2019年4月29日,教育部“六卓越一拔尖”计划2.0启动大会在天津大学召开。天津大学最早发布新工科建设方案,提出以新工科教育实现本科卓越工程师培养,推动世界一流工程教育发展,以实际行动实现对中国工程教育的引领,为建设工程教育强国作出贡献。根据卓越工程教育本科培养标准构建卓越工程教育,包括核心理念、多学科跨学科的培养平台、课程和培养体系建设路径、整体融合和结果导向的课程建设、全面质量保障体系、书院—导师制全人教育和全面培养等。其核心内涵包括品格塑造:以立德树人统领人才培养全过程,通过课程、项目、课外活动和社会服务等方式培养学生家国情怀、伦理道德和核心价值观;新文理教育:中国特色的新文理教育培养学生终身能力,如想象力、科学精神、科学态度、思维和思辨、分析和判断、伦理推断、沟通、写作、团队合作、创业、管理、领导和终身学习等方面的能力,以适应未来职业发展和要求;多学科工程教育:培养学生宽厚的自然科学、数学和工程科学基础,严谨的工程态度,多学科和跨学科分析和决策能力、设计和建造能力、提出和解决复杂工程问题能力、工程创造和创新能力;个性化专业培养:以卓越目标和学生职业目标发展为导向提供最新专业知识、能力、职业素养,鼓励毕业生团队自主研发技术或产品开展技术创业。
“天大方案”设计的课程体系是一个整体,是以课程项目、课程群项目、本科研究项目、多学科大团队科技挑战项目、毕业项目5种项目为节点,建设柔性连接的模块化课程体系,优化学生4年的培养和成长路径。在多学科和跨学科培养平台上,实现教—研—学融合、校企融合协同育人、多学科交叉融合、国内—国际合作,全校的创客空间、重点实验室、工程中心、科研和教学平台等有组织和有计划地对本科生开放,将5种项目有机结合,支持学生团队在毕业时产出技术或产品,鼓励研究型大学毕业生技术创业。为支持毕业学生创业,建设校内和协助建设校外科技孵化器和加速器。同时参考了斯坦福大学、MIT、以色列理工学院的创新创业实践,鼓励和协助毕业生科技创业,希望未来能够在天津大学周围建成科技创新公司群。例如,“天大方案”中关于未来智能机器与系统平台的建设,对标了MIT的“新机器”主题。通过集成机械、精密仪器、自动化、微电子、计算机等学院的十几个专业的课程体系整合为多学科培养平台必修课、专业必修课、平台选修课,支持学生跨学院、跨专业选课,实现学生的个性化培养。2021年开始实施的毕业项目就是为了学生团队毕业时能够实现技术创业,这是研究型大学支持地方创新经济发展的重要贡献。
关于新工科改革的反思,我们认为任何教育改革,都应该使每个相关学生受益。未来智能机器与系统平台在2019级新生中试点实施后,应该能够使相关专业二年级、三年级和四年级学生参与和受益。由于种种原因,受益面没能扩大到更多的学生。校领导要求实体建设天津大学新工科教育中心,新工科教育不能只在试点班,要逐渐实现对全校学生培养的全覆盖,天津大学新工科教育中心正在推进落实校领导的要求。问:您曾经判断“后疫情时代我国的新基建、新产业、新科技、新经济发展需要大量创新工程科技人才,势必对工程教育和人才培养提出新的要求,为新工科再深化、再拓展指明新方向,也是新工科再突破和再出发的新起点”,请您谈一谈当前“智能涌现”背景下,对于我国新工科建设发展的新思考。李培根院士2023年6月发文,阐述了人类社会发展正面临拐点,呼吁“科学家、工程师、政治家、教育工作者乃至全社会的共同努力。由于真正面对拐点的是未来的精英们,如何培养应对拐点到来的人才,这就需要教育率先做好转型变改的准备。”李院士分析了多年前“VUCA”概念在新时期的意义,特别是科技带来的各种不确定性,专业和学科边界等方面的模糊性,希望各个专业的教师“透视VUCA,全面审视当前专业教育中存在的、严重滞后科学与技术发展现状与趋势问题”,在数字空间改造工程专业。以ChatGPT为代表的人工智能工具,展示了GAI技术的潜力,虽然还不能比较准确预测GAI对人类社会的影响,可以想象影响将是广泛和深刻的,人类需要尽快做好准备。就工程教育而言,GAI发展包括细分领域GPT的不断出现,将会改变未来的企业及其用人要求,也会改变教师的工作和学生的学习,将对工程教育产生重要影响。智能机器与系统如智能制造技术逐渐取代重复性简单技能型工作,主要是蓝领性工作。研究表明,具有一定技术含量和需要高等教育才能适应的工作,如软件编程、区块链工程、数据分析、量化金融分析、会计和纳税工作、以写作为主的助手性工作、公共关系等工作,都会在不同程度受到GAI工具的影响。智能时代社会和产业发展,导致对人才需求的改变,高等工程教育必须为这些改变的到来做好准备。OpenAI与宾夕法尼亚大学组成的研究团队研究了OpenAI最新一代语言处理模型GPT-4对美国劳动力的影响。他们发现,GPT-4可能对技术工作和需要接受过高等教育、年薪达到8万美元的白领阶层产生影响,而对简单重复性蓝领工作影响相对小。对于教育本身的影响最直接的是对学生考核的影响,比尔•盖茨亲身体验ChatGPT,让其回答AP Biology的考试题目(60个选择题和6个开放题目),60个选择题答对了59个,6个开放式(open-ended)题目回答得很好,成绩达到A或A+,说明GAI能够通过考试。澳大利亚7所大学的多学科联合研究表明,ChatGPT的应用在验证考核真实性和检测剽窃方面存在一定挑战。跨学校和学科研究探索用ChatGPT 对10个课程的考核分析发现,目前的考核对ChatGPT不构成挑战,需要更改规则。因为只需对输入提示进行很少的修改,ChatGPT 就可以通过考核。随着未来版本在更大的数据集上进行训练,ChatGPT的回答将会变得更好。因此,世界工程教育将迎来新一轮的变革与转型,中国工程教育应该在这轮变革和转型过程中实现工程教育强国建设。问:面向未来,在工程师自主培养方面如何进一步发挥我国工科优势高校的作用?应该如何探索我国工程教育创新模式,以应对国际工程教育改革趋势、实现科技强国目标?如何深化新工科教育,迎接新一轮工程教育的转型和变革,适应智能时代对工程教育新要求,需要世界各国工程教育的探索和实践,这也是我国工程教育发展的新机遇和新挑战。党的二十大报告强调教育、科技、人才协同发展,教育培养人才,科技推动社会进步,在一所大学内,人才实际上包括了人才培养和教师队伍建设。教育是人才培养,而人才培养也包括教师的培养,教师也是人才,负责教育和科研。以国家重大需求项目为聚焦点,组织好多学科教师和学生团队,持续攻关合作,完成重要的科技计划和项目,解决国家科技发展的问题。严格的教师考核系统需要有很好的支持体系,才能使得教师这个人才群体得到很好的发展。让每位教师都能得到发展,是建设教育强国的关键支撑。人才自主培养当中涉及到教材,能够形成教材的内容是相对稳定的、基础的、专业基础的,对于专业课,如果过分强调教材,就难以及时反映最新的科研成果,这使得研究与课堂教学间存在脱节,而作为辅助教材的学术文章、报告、课件、讲义等能够把新东西及时带到课堂上来,授课的材料应该是多种多样的。对于普通学校来说,为了保障教学质量,教材很重要;一流大学培养拔尖创新人才的基础课程也可以依照教材,但专业课程一定要利用最新的成果,学习最新的内容。
我们国家要自主培养优秀的工程师,这其中要发挥工科优势高校的作用,提高整体工程教育的水平,工科优势高校一定要依靠多年以来社会和国家的支持,学校自身的努力,承担起带头的责任,带动整个工程教育发展。工科优势高校要在人才培养、教材编写、教师的培育上利用国家机关在体制机制上的作用。
社会、产业、工业在变化,要紧密结合产业的发展。让大量有工程实践经验的人才进入大学,改变工科教师队伍的组成,改变教学生态,提高工程能力的培养水平。当今时代的工程教育要做深刻的变革,要了解企业需要,本着实事求是的态度做广泛的调研,我们要做全面的改变,培养未来能够支撑中国的企业和工业,参与全世界竞争,教育强国才可能成为人才强国、工业强国、科技强国,目标还是要把人才培养好。